“原型批评”视域下中国动画电影的形象塑造及国际化路径探索

【学术成果】时间:2025-08-01      来源:《艺术传播研究》      

内容摘要:随着中国动画产业的蓬勃发展,当前已出现了一些备受关注的中国动画电影。中国动画电影界也正在国际化的浪潮中试着去开展更多的跨文化交流与合作。若以原型批评作为理论基础,结合中国神话哲学中关于文化原型的看法以及对此类原型的改编进行探讨,可以梳理并分析中国传统文化中“龙”这一典型符号在跨文化传播过程中的变形以及被再开发的简要状况。若对美国动画电影进行比较观察,可见中国龙的形象在符号层面及文化内涵上都有了新的诠释,这种改编虽然在某种程度上削弱了文化原型本身的核心元素,但也扩大了其传播的范围。通过以美国的几部动画电影还有中国和西班牙合作的动画电影《守龙者》为例进行的初步对比可知,当今在动画电影中对文化原型进行谨慎而不失灵活的改编,可望既守护好其根本内涵,又为中国文化进一步走向世界和中国动画探索海外市场拓宽道路。

关键词:文化原型  中国动画电影  原型批评  龙  《守龙者》


好莱坞为开拓中国市场而把中国文化元素添加到其电影的视觉设计和营销宣传当中[1],早已是大家熟知的做法。这不仅包括改编自中国的古典故事抑或文化标志的《花木兰》《功夫熊猫》等系列动画电影,还包括呈现中华服饰、中华饮食和文房四宝等具有代表性的中国文化符号的美国电影。这些影片在视觉效果和技术层面的水平大多是可观的,它们通过面向中国和其他许多国家的市场推广,取得了不少经济收益。不过,近年来中国动画电影的创作能力及制作水平跻身国际先进行列也是有目共睹的事实,笔者也看到有越来越多融入了中国文化原型的本土动画作品在市场上成绩斐然,呈现出中国传统文化的独特魅力,获得国内观众的普遍赞许。例如2025年上映的《哪吒2》跻身中国动画史最卖座影片行列,代表着中国动画在电影产业上的重大革新与突破[2]。随着这种通过先进数字技术手段呈现本土文化原型的尝试大获成功,中国动画也开始拓展属于新时代的国际大市场,而跨文化的交流及跨国合作也慢慢成为动画电影创作的一个新的探索方向。本文主要关注的就是这种交流合作中的“文化原型”。

“文化原型”(cultural archetype)这个概念,是瑞士心理学家卡尔·荣格(Carl Gustav Jung)最早提出的,指的是在人类集体潜意识中根深蒂固的普遍象征和模式[3],它在跨文化传播进程中一般会经历重新阐释或者发生形变。众多的文化原型会在各自不同的文化以及社会当中以类似的方式呈现出来,并且在神话、宗教、文学艺术作品里被广泛运用。中华大地上的文化原型相当丰富,这些英雄、慈母、智者等类型的原型不仅会在不同的历史时期反复出现,还会凭借影视作品来实现当代传承。不过,虽说世界上每种文化都有自身独特的传统和魅力,但动画里对外域原型的表现并非总是能足够准确地描绘这些文化的特质[4]——像迪士尼的动画师就把不少由美国制造的刻板印象渗透到了他们的作品当中。比如1998年迪士尼公司的动画《花木兰》(Mulan)突出了西方视角下的个体主义,呈现出对中国文化中集体主义的有意忽视[5];美国动画电影还喜欢靠不同的动物角色传递其对某些文化和社会群体的刻板印象,如《三骑士》(The Three Caballeros,1944)中对美洲原住民的描绘也带有十分突出的刻板印象[6][除动画电影外,《彼得·潘》(Peter Pan,2003)等面向青少年的奇幻类真人电影也有类似情况]。

目前,中国的动画制作已开始尝试加深跨文化交流,与多国开展合作。其中首部跟西班牙合拍的动画电影《守龙者》(Dragonkeeper,2024)已在欧洲市场上收获正面反响。当然,在观察了更多面向国际市场的作品之后,可以发现中国动画在对文化原型进行改编时,也像迪士尼一样面临一些问题,其中既有相似又有不同。鉴于深入探讨这个话题将要牵扯到的内容颇为驳杂,而“龙”在中国和西方的文化体系里都占据醒目地位,且频繁出现在具备中国文化背景的动画里,本文便仅尝试以龙为对象,初步探讨中国动画如何在跨文化传播背景下和国际化叙事中更好地处理和呈现对文化原型的改编。

 一、原型批评与动画中的原型再现

“原型”一词,已知最早出于希腊化时期重要的思想家斐洛(Philo Judeaus)口中,被他用来描绘出现在人类身上的“上帝形象”。[7]在西方的心理学领域,与“原型”对应的两个英文词分别是archetype和prototype。到20世纪,荣格改进和发展了弗洛伊德(Sigmund Freud)的无意识理论,认为无意识不仅仅表现为个人“力比多”(libido)的冲动,还可以分为个体无意识和集体无意识两大部分,其中集体无意识是心理结构中最深邃、最隐秘的部分。荣格认为archetype是一种集体无意识,指神话、宗教、梦境、文学中反复出现的形象,它是在特定国家或民族文化群体的长期生活实践中形成的,是为民族所共有的且通过文化连续性而非物质材料去继承并保留的记忆、文化心理和精神。[8]

诺斯罗普·弗莱(Northrop Frye)对“原型”理论作了进一步的扩展,特别是在文学分析领域。他认为,原型最早并且最为广泛地存在于神话之中,与神话有密切的关系,并且可以有意象、主题、人物、情境等多种形态,也可以是一种在文学作品中反复出现的、具有约定性和稳定性的结构因素。[9]他与荣格的最大区别在于:他认为原型要从原始文化中寻求,而不是从梦、原始意象中确认。他的著作《批评的解剖》表示,文学作品中的情节、角色和象征符号可以通过原型来理解和分析。[10]这样,所有文学作品都源于一些根本性的原型模式,文学创作在某种意义上说也就是这些原型的重复与变体。这种理论将原型从荣格的心理学框架扩展到了文化符号和叙事结构的层面,为原型理论的跨学科应用提供了新的视角,让原型由此从心理学概念变成了文学概念。这不仅肯定了原型在文学作品中的意义,也突出了原型在文学批评中的实践意义。

弗莱依靠他对英国文学在宏观层面上的探究,意识到文学里面存在着结构要素,它们恰似一些被多次采用的意象——这些意象在西方既定的文学传统里有着不可忽视的角色意义,而且经过长期的历史演进,在多次重复中被不断充实,比如在神话渐渐变成文学的进程里,主人公渐渐从神变成了一般人。文化原型是无法被“观察”到的,但它们可以被拟人手法和可视化的形态所塑造;而且其表现样式极为多元,常见的有“英雄”(Hero)、“智者”(Wise Old Man)、“阴影”(Shadow)等,一般会被塑造成“原型人物”,凭借故事、神话、传说和梦境等形式予以传递,最后保存在人类集体记忆里。各种原型在不同文化里或许会有不一样的表现形式,但其核心特点与功能是普遍存在的。比如英雄原型在不同文化之中也许会以不同形式出现,但那本质的叙事结构——从应对挑战到获得成长,直至最终达成胜利结局——是一致的。约瑟夫·坎贝尔(Joseph Campbell)把“英雄原型”概念扩大为一个完整概念,这是不同文化与宗教中全部神话英雄故事的共同结构——该结构勾勒出英雄完成冒险必须经历的十七个阶段,并于现代大众媒体中得到频繁而明确的呈现,[11]美国的动画电影也不例外。

原型批评不仅在文学中有着重要的应用意义,还能为电影(包括动画电影)的研究提供有效的分析工具。电影作为一种复杂的象征性内容呈现形式,凭借向观众传递丰富的视听信息去讲述故事:在其表现形式方面,原型凭借人物、叙事和视觉符号等彰显出来,从而成为一种关键的艺术元素。[12]而电影作为现代文化传播的主要媒介之一,可以具有强大的跨文化影响力,在这种案例中,其中的原型符号往往既反映了本土文化,也展现出跨文化传播中的再现和变形。

英雄原型是电影中常见的原型类别,好莱坞生产的电影尤其如此——其英雄一般体现出理想化的力量、勇气以及正义模样:在“漫威电影宇宙”(Marvel Cinematic Universe,MCU)的影片中,英雄不光拥有卓绝的能力,还被赋予了为世界和平与正义不懈奋斗的道德义务,并经过成长和斗争胜利完成自己的任务。

动画电影里同样存在着大量的原型,特别是在迪士尼、梦工厂这类动画制作公司的作品里。这些动画电影通常展现出“英雄”“阴影”和“母亲”等原型,跟人们的普遍体验形成共鸣;其中的英雄一般会有一个认知自我和战胜内外难题的过程。《狮子王》堪为其中代表,片中的辛巴必须战胜心里的恐惧以及外部的敌人,才可以成为货真价实的“国王”。该片依靠其独出心裁的视觉符号(包括人物设计与背景画面等方面)更直接地把这些原型作了具象化呈现,以充分唤起观众的情感回应。[13]

迪士尼动画电影不时借鉴、吸纳别国的文化原型,以吸引海外观众。在对这些跨文化作品进行分析时,原型符号的重要性进一步攀升:它不只是留存了自己的传统含义,还在国际化语境下有所调适并被再次阐释。比如在《功夫熊猫》系列的叙事里,英雄的成长、师徒的关系,以及功夫对力量的象征,都能借助原型理论加以深入分析。这类作品里的文化符号,尤其是出自非西方文化的符号(比如来自中国文化的“龙”“功夫”“家族”等)一般都通过跨文化传播得到了新的说明,进而满足了更大范围内的国际观众。在这一流程内部,原型在跨文化过程中的变形不光反映出文化的相互影响,还展现了国际化背景下文化的交汇情态。

尽管原型批评为理解动画电影中的角色动态搭建了有效的框架,但总是依照既定的叙事也会引发创新不足的问题——原型叙事须跟电影机制产生关联,方可更好地发挥功效;[14]过度依靠模板不但可能制约电影叙事的多样性,还可能削弱原型背后的文化内涵。即便美国电影产业有先进的制作技术(尤其是三维技术以及视觉效果的处理方面),也仍有大量批评意见指出:电影的文化表达不能只凭借制作技术予以呈现[15]——技术虽能相当精准地还原形象以及场景,但在叙事结构以及文化内涵的呈现上往往没法使之与原型所具有的深层次文化意义完全契合。

鉴于神话背景与文化起源在东方和西方并不一致,弗莱的原型批评也没办法很好地贴合中国文化原型研究——其原型理论依据西方的文学和神话传统而构建,而那些从古希腊文化、《圣经》文化以及中世纪文学中总结归纳出的模式,只能在对西方神话与叙事模式的分析中展现出较强的解释力,比如在分析英雄主义、季节更替以及善恶冲突等主题时。与之形成对比的是,华夏文明雏形期的原型,更适合从《山海经》《周易》等文献记载的神话体系或哲学命题入手去认知。中国古代文化以“天地人”三才为基本框架构建其体系,重视天与人的相互影响,道教及儒家理论则对此作出了充分诠释。

笔者注意到,叶舒宪在《中国神话哲学》里用更接近中国文化背景的视角去理解中国的文化原型——和西方突出对立观念的习惯不一样,中国神话与文化的疆域中更强调相互变更和紧密相接的关系,[16]这种理念也深深影响了中国神话中的原型构建。

我们必须正视中国和西方文化在对原型的塑造和表现方式上的差异。中国文化原型的表现源自时空动态和静态的和谐统一,体现了一种整体性的、平衡的哲学观。中国文化中的原型如龙凤和鲲鹏等,反映的是对立面的相互转化而不是对抗。这一理念强调自然与人类社会的共生与和谐,认为宇宙中的对立力量(如阴阳)通过相互作用,相化相生,形成互为依存的有机体,最终达成平衡,而人类社会应该通过与自然的和谐共处来维持这一平衡。中国的文化原型不仅象征着力量和权威,还与自然力量、宇宙秩序紧密相连,表现出整体中的流动性和平衡中的动态感,与之对应的叙事方式也侧重通过象征自然和社会秩序的符号来展现文化的和谐与循环。相比之下,西方的文化原型更多强调对立与冲突,这与西方思维中的二元对立模式相呼应。弗莱的原型批评也强调了西方文学叙事模式中常见的善与恶的对立、自然与文化的对立。在西方的文化原型中,许多符号代表着混乱或不受控制的自然力量,如巴比伦神话中,蛇的变体——混沌恶龙(Chaos-Dragon)与巴比伦的守护神马杜克(Marduk)是敌对关系,而这些力量往往需要通过神灵或者英雄的努力加以控制或征服。西方叙事倾向于展示文化如何通过战胜自然或扫清混乱来恢复秩序,其文化原型如英雄的旅程、季节的循环等,常常表现为从混乱到有序、从衰落到重生的过程,反映了西方哲学对这类斗争叙事的重视。

此外,中西方原型的社会功能和意义也有差别。中国文化语境中的天人之性、龙凤两象和阴阳二元不只具备神话象征符号的意义,还在社会这一语境中担负着维系社会秩序、传递道德规范的功能。这些原型借由礼仪制度、宗教与文化行为来代代传承,有助于建构中国的伦理体系与共同体意识。鉴于儒家对礼制的强调,祖先崇拜是儒家思想的重要环节,家族责任的履行与社会责任的承担也密不可分;中国文化的原型也不只是叙事性的,它要借由符号实现对社会的教化作用,让人们的行为符合道德礼仪,使社会与国家得以平安、和谐、稳定。在这个文化脉络之中,原型符号不但具备象征价值,还是文化认同感和文化记忆的重要载体,它们借助仪式和礼仪与日常生活中的文化行为一脉相承。与之相比,西方文化语境下的原型,如英雄的自我奋斗与社会重建之类,都更侧重于社会中个人的位置与作用,多用来体现社会冲突及其解决。

可见,中西方对同一文化原型的不同塑造方式,对应着文化理论上的差异。这种差异不仅体现在文学作品中,也同样存在于动画电影中。动画中的形象设计即使大量参考文化符号并通过三维技术更精准地还原其视觉外观,也不能消弭文化内核上和叙事方式上的差异,从而表达的意义也可能完全不同。叙事结构和文化背景的差异可能会让文化内涵的传达偏离原型的本意,这与技术水准关系不大。所以,如果动画电影忽视了文化原型原本的内核对其进行改编,往往很难被该文化背景的观众真正接受。

 二、中西方“龙”的文化原型

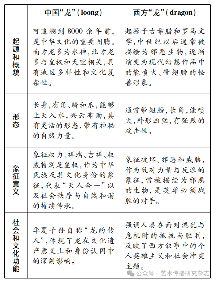
现在回到围绕以“龙”为代表的本文具体研究对象的讨论。说到关于“龙”的文化,在全球许多文化中均有或多或少的出现,但依历史与文化面貌的差异及其演变来看,各区域的“龙”这一形象及其象征意义颇有区别。“中国龙”(loong)是切实扎根于中国文化跟历史特征的一种有力的象征物,展现出权力、力量及好运,其起源能追溯到8000多年前。[17]中华神话里的龙是一种同时拥有长身、鳞、角和爪的神奇生物,既可以升上天空又能扎入水里,有着兴云布雨的本领(图1)。它即便不实际存在于自然界,也早已作为中华民族的一种图腾与象征,全面融入了华夏文化,以至于中华儿女以“龙的传人”自称。在中华文化圈内,龙象征着吉祥、灵动与勇敢,当然也象征着帝制时代的皇权[18]。同时,龙的象征意义在中华内部也依地区以及历史背景的不同而有所变化,比如它在中国南方虽然也更多地和天空、皇权相关联,但一般被描绘成水神,从而体现了一种内部多样性。这种地方传统的丰富性与多元性可以说进一步强化了围绕特定文化原型的民族自豪感,提升了龙作为原型领域的重要文化遗产所具有的传承与传播价值。

图片

图1  宋代陈容《九龙图》(局部)(北京故宫博物院藏)

总体来说,中华的龙形象反映了“天人合一”的理念——该理念一直贯穿在中国传统哲学之中。当然,伴着历史和社会的前行,这个龙的形象又在不停地演变,不时对传统予以再次释义。由此,龙从单一的崇敬对象变成了更复杂的象征物,展现出这片土地上的生民之间,以及生民与自然之间变动不居的关联。而随着现代科技的进步,三维建模等视觉技术又让龙的形象得以更频繁、更立体地留存与革新,弥合了古代审美和现代视觉艺术之间的差异。[19]这些数字化的形象不仅可展示龙的姿态、色彩以及许多细节,还可以在龙被进行现代阐释时保留其文化精髓。在《哪吒之魔童降世》《许愿神龙》等动画作品中,龙的形象都扮演了关键角色。

跟中国文化中象征权威、仁慈的吉祥神龙不同,“西方龙”(dragon)大多被描绘成需要被消除掉的威胁。从现存的资料看,这种龙的形象是从古希腊与罗马文学开始慢慢演变的,古希腊史诗《伊利亚特》(Iliad)首次提及了龙,但一般是指一种拥有“超自然”特质或被“超自然力量”左右的巨蛇。发展到现代影视作品中,“西方龙”多被描绘为带翅膀、长角并且能喷火的怪异生物,如《权力的游戏》(Game of Thrones)和《霍比特人》(Hobbits)等电影中的“龙”形象(图2)。

图片

图2  美国电视剧《权力的游戏》中的“西方龙” 

至少从中世纪开始,西方文化语境中的龙一般就象征着破坏与毁灭,是人们嗔恨的对象了。[20]依其民间传说来看,龙一般会作为反派的象征最后被英雄击溃,象征着一种应该消除的隐患。[21]这种负面的叙事模式反映了西方艺术对现实情况及其危险的着重突出,顺应的是西方文化中善恶对立的叙事习惯。有学者宣称,由于西方对龙的解读多呈负面性,故他们在塑造中国龙的形象时,经常引发对中国文化的误判。[22]笔者在此用表1呈现中国和西方的龙在起源、形态等方面的差异。

当然,在当代各类影视作品里,西方龙的形象及其代表的意义也有了局部的改变,获得了更为多样化的复杂内涵。比如,《权力的游戏》里的龙不只展现出破坏的力量,还代表着一种令人胆寒的感觉,也象征着王权的合理与正当,属于丹妮莉丝,是她恢复家族统治、争夺铁王座的核心依托。又如,在动画电影《驯龙高手》(How to Train Your Dragon,2010)中,龙被描写成可以跟人类建立深厚友谊的生物,某种意义上接近了智慧的体现者或保护者的角色。这些持续演变的文化原型,逐步适应了更多类型的观众需求,提升了作品的吸引力及适应性。

图片

表1  中国和西方的“龙”在几个方面的要素对比

三、对文化原型改编的探索

1998年的《花木兰》是迪士尼第一次以中国故事为主题创作的动画电影长片,也代表着迪士尼初次大规模地聚焦中国文化,尝试把中国的传说、服饰、建筑风格等融入其动画的叙事与视觉设计里。虽然对这部动画的探讨更多集中在女性主义和英雄主义议题上,但片中龙的形象同样存在一些争议点——“木须”(Mushu)被设定成花木兰家族的守护神(图3),其造型虽然采用了很多中国元素和中国的表现方式,但明显带有强烈的美国风格,与中国人心目中的传统形象差距很大。[23]故事中,木须的任务原本是通过敲响守护家族的“祖先灵牌”唤醒其他强大的祖先守护者来帮助木兰,然而它无意中弄坏了灵牌,无法唤醒真正的守护神,于是决定亲自担任木兰的守护者,帮她在军中赢得战功,也借此恢复自己的荣耀。这种戏剧化的情节设定也明显不同于中国民间传说的路数。

图片

图3  迪士尼动画电影《花木兰》中的龙“木须”

前文已提及,在中国文化语境中,“龙”原型象征的是权力、威严和自然力量,一般代表着皇权、集体化,还有家族的荣誉与秩序;但在迪士尼的《花木兰》中,它的象征意义已然大为改变——木须被描写成一个身材小巧、滑稽且性格活泼的角色,更多是为了承担保护与引导木兰的职责,没有了传统概念里的神圣与威严。这个“守护神”是个人主义化的,是木兰在冒险中的伙伴和顾问,虽然在外形上与传统的中国龙较为接近,但是在内涵上与西方文化原型中的“助手”或“导师”的角色更相符,与中国龙差异显著。虽然它刚出场时的确是作为花家的守护者,但是它的意义在叙事过程中发生了变化,而它的作用更是帮助木兰走向个人英雄之路,而非维护家族或社会权力。

当然,2008年由“梦工厂”操刀的动画电影《功夫熊猫》(Kung Fu Panda)在“龙”的处理上有所改进。该片中,龙的形象主要借助“神龙大侠”这个称号以及“神龙秘籍”来展现——被预言的“神龙大侠”是拥有无上力量的英雄,而“神龙秘籍”被看作能赋予该力量的神秘宝物(图4)。这两者传递出对力量及精神境界的敬仰,这就跟中国传统文化中龙作为权威、祥瑞、力量之象征的情况较为契合了。片中,“神龙大侠”阿宝能打败太郎,并不是全靠功夫和力量,而是结合了内在的自信与智慧,这也与中国龙在文化上对平衡与和谐的象征有一定的相合度。

图片

图4  “梦工厂”动画电影《功夫熊猫》中的“神龙秘籍”

美国的动画电影对中国的龙文化进行的改编,反映了文化原型在不同文化情境下的形变与复现。为适应叙事的要求,西方现代影视文化偏爱的幽默及娱乐功能被加在了龙的形象上,体现出在处理非西方文化符号时的西方化偏向,比如木须所展现的轻松搞笑的形象就凸显了美国对文化符号的任意诠释;这种改变只顾适应西方观众的偏好,而且更多是服务于娱乐和商业目的,显然无法真实呈现中国文化的深层内涵,因而属于误读。不过,在不同的文化相遇时,误读往往也是打破无联系状态、导向认同和接受的第一步。[24]《花木兰》尽管对龙的形象进行了明显的西方化改编,但该类误读也激发了部分西方观众更广泛的兴趣;后来的十年时光里,随着文化交流更加深广,西方观众也渐渐对中国文化里的龙产生了更为客观的理解与赞同。比如《功夫熊猫》依旧运用了西方的叙事体系,但其中带有智慧因素以及内在的平衡感的龙的形象就更贴合中国文化对龙的呈现方式,比《花木兰》里的更契合中国传统观念,从而彰显出跨文化传播语境中的文化理解在慢慢深化。

凭借国际化的媒体平台以及先进的动画技术,中国龙的形象得以在全球视听领域首次大范围传播,为更多观众所认识并接纳。从《花木兰》到《功夫熊猫》,可以看出文化原型在跨文化传播中的渐进式诠释过程——这种势头无疑在呼唤着中国的动画电影及时“入场接棒”,以正本清源的态势展现其不失时代特色的本然风采。

中国动画电影在拓展海外市场的阶段,若直接把中国龙形象及其所承载的文化内涵原封不动地展现给全球观众,或许仍难免一些理解上的困难,不利于充分形成共鸣。不断演变的国际文化语境所展现出的多样性,不断给文化原型的表现提出新的要求,恰当的改编及调整在此更是相当关键。在《守龙者》中,中国龙的传统形象被中国人自己作了重新诠释。该片以汉代为假定背景,为了突出少女英雄“萍”的形象,并契合其“英雄之旅”的叙事结构[25],将龙设定成了一个需要被帮助和守护的角色。这个龙的形象不仅在情感上有赖“萍”的陪伴,更在冒险过程中成了“萍”个人成长的触发点。值得指出的是,中国历朝历代中,龙的造型也非一成不变,即使很粗略地说,也存在兽形和蛇形两种原型。在汉代,可能是受到浓厚的升仙思想与羽人形象的影响,龙往往是带有翼翅的,[26]与其他朝代在外形上差别明显。《守龙者》的美术设计在场景上大量参考中国建筑和环境素材(图5),对龙的纹样和色彩也参考了汉代的款式(图6),并将龙身定为拥有翅膀、能够飞翔的样式(图7)。

图片

图5  中西合拍动画电影《守龙者》的场景美术设计

图片

图6  中西合拍动画电影《守龙者》中龙的美术概念设计

图片

图7  中西合拍动画电影《守龙者》中龙的造型纹样渲染效果图

另外,考虑到国内外受众的心理模式不同,《守龙者》还在不同版本中对叙事方式有所微调。对该片的中文版,中国团队觉得萍的冒险之旅需要以“正面、平稳且能起到激励作用的方式”开启,[27]因此叙事基调定得更倾向于积极向上;故事里的龙被赋予了既温和又具有引导性的角色,辅佐着萍开始她的闯荡。这种设计顺应了以青少年为主的观众群体对主角正面成长并且符合传统价值观的期望。而在面向海外消费者的版本里,为更加贴合西方观众钟爱的“冲突与个体成长”故事模式,龙在萍冒险的初始阶段对她表现出威胁与恐吓的模样,提升了角色之间关系的张力。这种处理让龙在某种程度上成为萍要攻克的障碍之一,体现了她成长的特定阶段的挑战性,以此强化“英雄之旅”中主角跟他人发生冲突、最终战胜困境的主题。

小结

从古老的神话开始,历经漫长的文学发展阶段,一直到现今的电影与动画领域,文化原型始终处于演变进程之中,而这种演变正在被先进的制作技术和通信技术所加速。仅就动画电影中的“龙”这一原型而言,即便借助各种立体建模和渲染技术可以高品质地呈现其外形,然而鉴于各国文化传统之间的差异,如果不进行适当的改编,也很难将一种文化原型直接应用于面向另一种文化的叙事之中。《守龙者》在以文化原型为基点传承和弘扬中国传统文化方面展开了积极探索,给“龙”这一传统文化原型或说文化符号以更多的视觉表现契机和叙事想象空间,从而理应超越也确实已经在某些方面超越迪士尼的《花木兰》。这或许在提醒我们,采用多种方式重新塑造更多的文化原型,可以帮助它们不再囿于神话和旧日文学作品中的那种界定,从而在动画电影乃至更广泛的艺术体裁中呈现出更为多元化的特质。在国际化的艺术文化语境中,对文化原型进行固本开新、谨慎妥当的有益改编,既有望为中国影视探索海外市场赢得新的机遇,更有望为走入深度跨国交流合作阶段的视听文化创意界在实践模式方面提供一份来自东方的精彩范本。


作者:王昊,北京电影学院动画学院副教授,主要研究方向为中国动画电影历史与理论

分享: